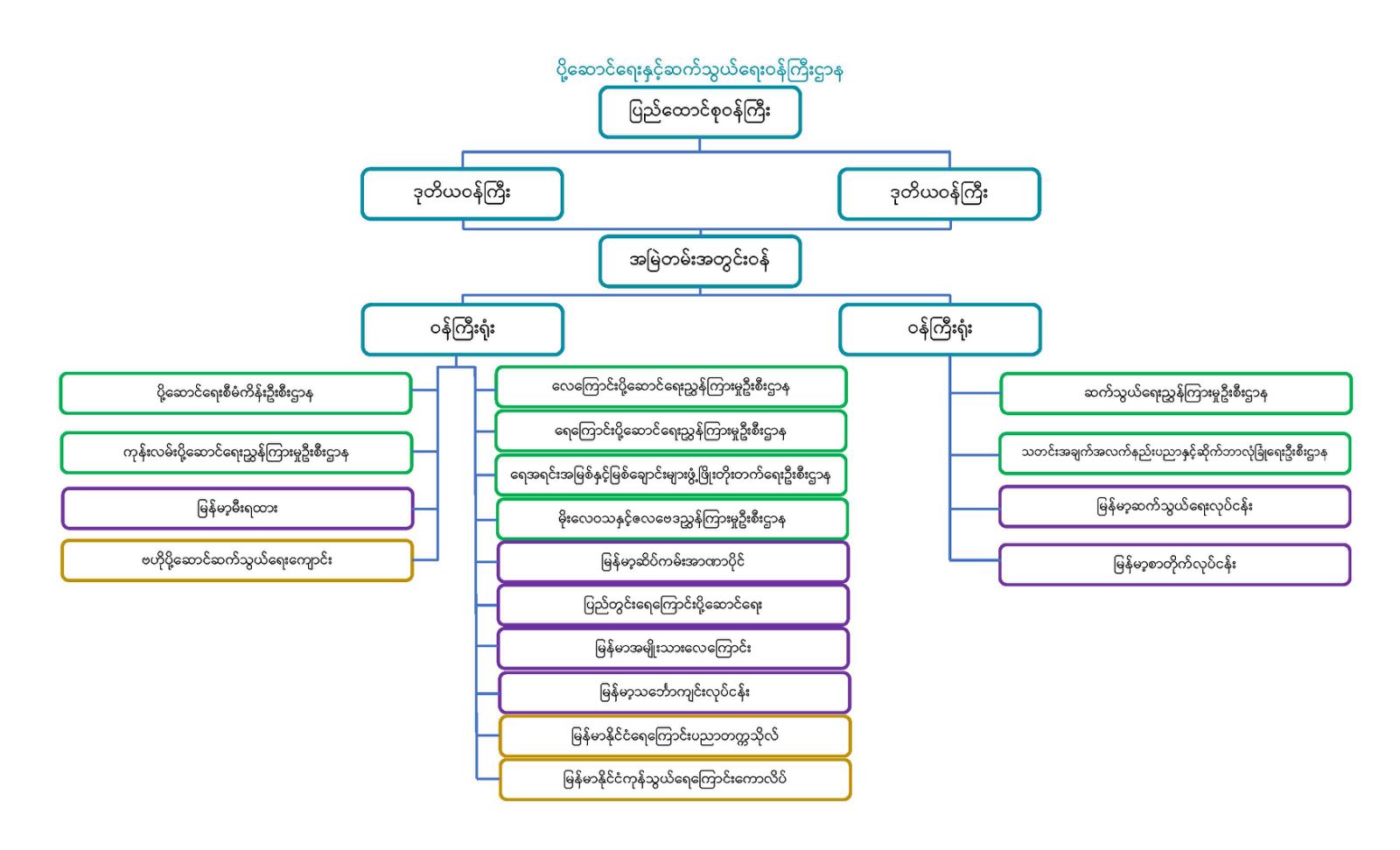
ပြည်ထောင်စုသမ္မတမြန်မာနိုင်ငံတော်-ပို့ဆောင်ရေး-နှင့်-ဆက်သွယ်ရေးဝန်ကြီးဌာန-ဖွဲ့စည်းပုံ
( ၁ ) ပို့ဆောင်ရေးစီမံကိန်းဦးစီးဌာန၊
( ၂ ) ကုန်းလမ်းပို့ဆောင်ရေးညွှန်ကြားမှုဦးစီးဌာန၊
( ၃ ) ရေကြောင်းပို့ဆောင်ရေးညွှန်ကြားမှုဦးစီးဌာန၊
( ၄ ) လေကြောင်းပို့ဆောင်ရေးညွှန်ကြားမှုဦးစီးဌာန၊
( ၅ ) ဆက်သွယ်ရေးညွှန်ကြားမှုဦးစီးဌာန၊
( ၆ ) ရေအရင်းအမြစ်နှင့် မြစ်ချောင်းများဖွံ့ဖြိုးတိုးတက်ရေးဦးစီးဌာန၊
( ၇ ) မိုးလေဝသနှင့်ဇလဗေဒညွှန်ကြားမှုဦးစီးဌာန၊
( ၈ ) သတင်းအချက်အလက်နည်းပညာနှင့် ဆိုက်ဘာလုံခြုံရေးဦးစီးဌာန၊
( ၉ ) မြန်မာ့ဆိပ်ကမ်းအာဏာပိုင်၊
( ၁၀ ) မြန်မာ့မီးရထား၊
( ၁၁ ) ပြည်တွင်းရေကြောင်းပို့ဆောင်ရေး၊
( ၁၂ ) မြန်မာအမျိုးသားလေကြောင်း၊
( ၁၃ ) မြန်မာ့သင်္ဘောကျင်းလုပ်ငန်း၊
( ၁၄ ) မြန်မာ့ဆက်သွယ်ရေးလုပ်ငန်း၊
( ၁၅ ) မြန်မာ့စာတိုက်လုပ်ငန်း၊
( ၁၆ ) မြန်မာနိုင်ငံရေကြောင်းပညာတက္ကသိုလ်၊
( ၁၇ ) မြန်မာနိုင်ငံကုန်သွယ်ရေကြောင်းကောလိပ်၊
( ၁၈ ) ဗဟိုပို့ဆောင်ဆက်သွယ်ရေးကျောင်း။
ဝန်ကြီးရုံး(ပို့ဆောင်ရေး)ရှိ ဌာနခွဲများ
၁။ အုပ်ချုပ်ရေးနှင့် လူ့အရင်းအမြစ် စီမံခန့်ခွဲမှုဌာနခွဲ
၂။ ကုန်းလမ်းပို့ဆောင်ရေးဌာနခွဲ
၃။ ရေကြောင်းပို့ဆောင်ရေးဌာနခွဲ
၄။ လေကြောင်းပို့ဆောင်ရေးဌာနခွဲ
၅။ ဝန်ကြီးဌာနတွင်း စာရင်းစစ်နှင့် ဘဏ္ဍာရေးဌာနခွဲ
၆။ ပြည်တွင်း/ပြည်ပဆက်ဆံရေးနှင့် သတင်းပြန်ကြားရေးဌာနခွဲ
၇။ မတော်တဆမှုများ ကာကွယ်ရေးဌာနခွဲ
၈။ e-Government ဌာနခွဲ
ဝန်ကြီးရုံး(ဆက်သွယ်ရေး)ရှိ ဌာနခွဲများ
၁။ အုပ်ချုပ်ရေးနှင့် လူ့အရင်းအမြစ် စီမံခန့်ခွဲမှုဌာနခွဲ
၂။ မူဝါဒ ၊ ဥပဒေ လုပ်ထုံးလုပ်နည်း စိစစ်ရေးနှင့်လုပ်ငန်း စစ်ဆေးရေး ဌာနခွဲ
၃။ စီမံကိန်းနှင့် စာရင်းအင်းဌာနခွဲ
၄။ ဝန်ကြီးဌာနတွင်း စာရင်းစစ်နှင့် ဘဏ္ဍာရေးဌာနခွဲ
၅။ ပြည်တွင်း/ပြည်ပဆက်ဆံရေးနှင့် သတင်းပြန်ကြားရေးဌာနခွဲ
-
ပို့ဆောင်ရေးနှင့်ဆက်သွယ်ရေးဝန်ကြီးဌာနတွင် လက်ရှိ တာဝန်ထမ်းဆောင်လျက်ရှိသော ပြည်ထောင်စုဝန်ကြီးနှင့် ဒုတိယဝန်ကြီးများ စာရင်း ဖြစ်ပါသည်-
|
စဉ် |
အမည် |
တာဝန် ယူသည့်နေ့ |
မှတ်ချက် |
|
(က) |
ဦးမြထွန်းဦး |
၃-၈-၂၀၂၃ |
အမျိုးသားကာကွယ်ရေးနှင့် လုံခြုံရေးကောင်စီ၏ ၃၁-၇-၂၀၂၅ ရက်စွဲပါ အမိန့်အမှတ် ၃/၂၀၂၅ အရ ပို့ဆောင်ရေးနှင့်ဆက်သွယ်ရေးဝန်ကြီးဌာန၊ ပြည်ထောင်စုဝန်ကြီး |
|
(ခ) |
ဦးအောင်ကျော်ထွန်း |
၁၉-၂-၂၀၂၁ |
အမျိုးသားကာကွယ်ရေးနှင့် လုံခြုံရေးကောင်စီ၏ ၃၁-၇-၂၀၂၅ ရက်စွဲပါ အမိန့်အမှတ် ၄/၂၀၂၅ အရ ပို့ဆောင်ရေးနှင့်ဆက်သွယ်ရေးဝန်ကြီးဌာန၊ ဒုတိယဝန်ကြီး |
|
(ဂ) |
ဦးအောင်မြိုင် |
၁၃-၈-၂၀၂၁ |
အမျိုးသားကာကွယ်ရေးနှင့် လုံခြုံရေးကောင်စီ၏ ၃၁-၇-၂၀၂၅ ရက်စွဲပါ အမိန့်အမှတ် ၄/၂၀၂၅ အရ ပို့ဆောင်ရေးနှင့်ဆက်သွယ်ရေးဝန်ကြီးဌာန၊ ဒုတိယဝန်ကြီး |
|
(ဃ) |
ဦးသက်ဝင်းအောင် |
၂၃-၁-၂၀၂၆ |
အမျိုးသားကာကွယ်ရေးနှင့် လုံခြုံရေးကောင်စီ၏ ၂၃-၁-၂၀၂၆ ရက်စွဲပါ အမိန့်အမှတ် ၂/၂၀၂၆ အရ ပို့ဆောင်ရေးနှင့်ဆက်သွယ်ရေးဝန်ကြီးဌာန၊ ဒုတိယဝန်ကြီး |

















